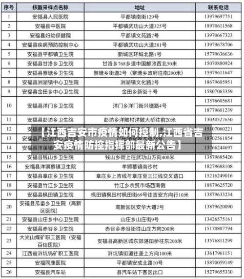
【江西吉安市疫情如何控制,江西省吉安疫情防控指挥部最新公告】
江西吉安疫情防控社区不管怎么办
根据疫情防控相关信息 ,社区不管,可以向有关部门进行投诉 。截止到2022年10月14日,江西吉安连续14天并无新增病例。返吉人员实施闭环管理 ,须提前3天向属地社区(村组)报备,第一入境点解除隔离来(返)吉后,实施“3天居家健康监测”,在居家健康监测的第3天开展1次核酸检测。居家健康监测期间不外出 ,如就医等特殊情况必需外出时做好个人防护,尽量避免乘坐公共交通工具 。

省外来(返)吉人员到达属地后须主动向所在社区(村组) 、单位报告,24小时内主动开展一次免费核酸检测 ,其他人员的核酸检测费用按照原来的政策执行。抵吉14天内做好个人健康监测。鉴于当前疫情严峻形势,坚持非必需不出境,非必要不前往国内疫情中高风险地区、涉疫重点地区或近14天有本土疫情发生地区。
封控了 。为及时全面排查疫情风险隐患 ,以最快速度彻底阻断疫情传播途径,经吉安市吉安县疫情防控应急指挥部研究决定,自13日5时起 ,对吉安县城区进一步从严管控。吉安县疫情防控应急指挥部称,对县城区全域实施封闭管理,每个小区、村组只保留1个出入口。
江西省吉安市疫情严重吗
最新消息 ,2022年9月24日0-24时,江西省吉安市新增本土无症状感染者1例(吉安市1例,在泰和县) 。解除隔离医学观察15例,均在永丰县。
截止2022年12月8日不严重。截止2022年12月8日根据江西吉安防疫指挥中心并没有发布疫情严重的公告 ,也没有增加的确诊人数 。所以不严重。江西,简称赣,因公元733年唐玄宗设江南西道而得省名 ,又因江西最大河流为赣江而得简称。
江西省吉安市疫情严重 。通过查询相关公开信息显示截止到2022年9月26日江西省新增本土无症状感染者3例,吉安市3例,均在泰和县。疫情防控期间 ,市民朋友要科学规范佩戴口罩 、保持一米线社交距离、注重个人卫生。
严重 。根据疫情防控通知,截止2022年9月18日,江西省卫生健康委员会发布消息 ,江西省吉安市新增本土无症状感染者4例,其中吉安县2例、当前疫情形式依旧处于严峻状态,请广大市民做好疫情防控 ,齐心协力共同抗击疫情。
江西永丰疫情何时可以解除
通过查询永丰县疫情防控部门要求规定,截止到2022年10月6日,永丰县是常态化区域,封控区解封后 ,所属区域居民要继续实行7天健康管理,每天进行体温自测和健康监测,可以出家门 ,有序活动,但是不能出小区、村(居)等规定区域,不去公共场所 、不去人员聚集场所、不乘坐公共交通工具 ,全程做好个人防护。
预计在10月上旬。截止于2022年9月30日,通过查询永丰县疫情防控显示,永丰县属于我国中高风险地区 ,该地区处于防控中,预计在10月上旬,永丰县疫情防控形势总体向好 ,非管控区已实现社会面动态清零目标,疫情期间一定要注意做好个人防护措施,少去人员密集的地方 。
当地防控政策实时解封。截止2022年10月6日吉安疫情防控指挥部发布通告,吉安永丰县藤顺赛区不存在中高风险地区 ,已连续6天无新增病例,解封时间根据当地疫情防控政策实时解封,出行需佩戴口罩。
封控 。截止2022年9月25日吉安市疫情防控指挥部发布通告 ,永丰县存在中高风险区,根据当地疫情防控政策进行核酸排查,区域封闭、人员管控 、核酸检测具体解封时间根据当地疫情实时调整。
解封不等于解防 ,任何一个环节上的细小漏洞,都可能导致防控成果前功尽弃。请居民们严格遵守防疫规定,切实做好个人防护 ,不信谣、不传谣、不造谣,进一步做好疫情防控工作,共同巩固来之不易的防控成果 。特此通告。
新增本土无症状感染者情况2022年9月27日0-24时 ,江西省新增本土无症状感染者4例,其中鹰潭市1例,位于月湖区(信江新区);吉安市3例,均在泰和县。解除隔离医学观察12例 ,其中赣州市5例(章贡区(经开区)2例 、宁都县3例),吉安市7例(吉州区2例、永丰县5例) 。

吉安市疫情防控政策
〖壹〗、吉安市隔离政策如下:(一)重点地区来(返)昌人员管控:来(返)昌人员须持48小时内核酸检测证明,并提前1天向所在社区(村) 、单位、宾馆酒店报备;高风险地区来(返)昌人员管控:实行“7天居家隔离 ”。即自离开之日起 ,按填平补齐原则,实行7天居家隔离,期间赋码管理、不得外出。
〖贰〗 、是 。为及时全面排查疫情风险隐患 ,以最快速度彻底阻断疫情传播途径,切实保障人民群众生命安全和身体健康,吉安市新冠肺炎疫情防控应急指挥部研究决定 ,对吉州区等区域进一步从严管控。根据吉安市疫情防控通知,自2022年9月7日下午3时起吉安市全域实施封闭管理,严格人员流动、严格交通管控、严格个人责任。
〖叁〗、吉安市疾控中心24小时询问电话0796-8230951。“两节”期间省外来(返)吉人员到达属地后须主动向所在社区(村组) 、单位报告 ,24小时内主动开展一次免费核酸检测 。其他人员的核酸检测费用,按照原来的政策执行)。抵吉14天内做好个人健康监测。
发表评论